颞下颌关节痛有新解!ACS Nano揭示:不止止痛!干细胞外泌体直击“挂钩炎”根源,抑制破骨细胞,保住关节软骨
时间:2025-09-29
颞下颌关节痛有新解!ACS Nano揭示:不止止痛!干细胞外泌体直击“挂钩炎”根源,抑制破骨细胞,保住关节软骨
来源:100医药网 2025-09-29 13:05
本研究发现人脐带间充质干细胞来源外泌体可通过传递let-7a-5p抑制破骨细胞的Integrin β3表达,降低破骨细胞活性,在大鼠模型中保护颞下颌关节软骨及软骨下骨,为该疾病提供新治疗策略。日常吃饭、说话时,颞下颌关节默默承担着咀嚼和的重任,可一旦患上颞下颌关节骨,疼痛、张口困难等问题便会严重影响。作为常见的退行性口腔疾病,颞下颌关节骨关节炎早期以软骨下骨过度丢失为特征,后期伴随软骨损伤,传统疗法如物理治疗、非甾体抗炎药等多只能缓解症状,难以阻止病变进展。
近日,一项发表在ACS Nano的研究Mesenchymal Stem Cell-Derived Extracellular Vesicles Ameliorate Temporomandibular Joint Osteoarthritis by Suppressing Osteoclast Activity Via let-7a-5p/Integrin 3 Axis,为这一疾病的治疗带来了突破性新发现。
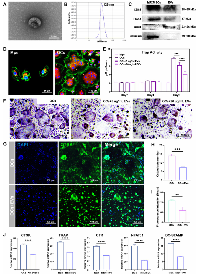
研究团队首先对人脐带间充质(hUCMSC)及其来源外泌体(hUCMSC-EVs)进行了表征:hUCMSC呈梭形贴壁生长,高表达CD90、CD73、CD105等干细胞标志物,且具备成骨、成脂、成软骨的多向分化能力;通过超速离心法分离的hUCMSC-EVs,经透射电镜观察呈典型杯状或球形双层膜结构,纳米颗粒追踪分析显示其粒径峰值约126nm(主要分布于80-200nm),Western blot证实其表达CD63、Flot-1、CD81等外泌体特异性标志物,不表达内质网标志物Calnexin,且可被破骨细胞和巨噬细胞成功摄取。
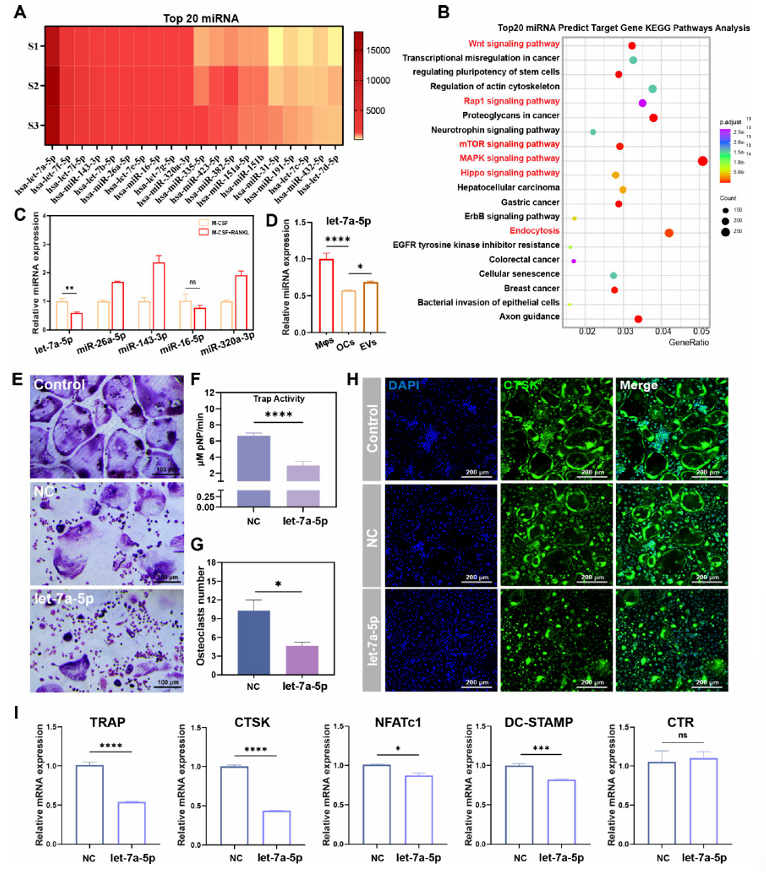
随后的体外实验证实hUCMSC-EVs可显著抑制破骨细胞分化:CCK-8实验表明不同浓度hUCMSC-EVs均具有良好生物相容性;在RANKL诱导破骨细胞分化体系中,加入hUCMSC-EVs后,第2、4、6天的TRAP活性均显著降低,第6天TRAP阳性多核破骨细胞数量明显减少且体积缩小;荧光染色显示破骨细胞功能关键标志物CTSK的表达被显著抑制;RT-qPCR结果进一步证实,破骨细胞分化相关基因(CTSK、TRAP、NFATc1、CTR、DC-STAMP)的表达水平均显著下调。
图1 人脐带间充质干细胞来源外泌体对破骨细胞分化的抑制作用
为验证hUCMSC-EVs的体内治疗效果,研究团队构建了大鼠颞下颌关节骨关节炎模型(关节腔内注射单碘乙酸钠诱导),建模2周后每2周关节腔内注射hUCMSC-EVs(50 g)。体内荧光成像显示,注射的hUCMSC-EVs在颞下颌关节内可留存至第9天(第5天留存率22.56%,第9天11.75%); CT分析显示,对照组软骨下骨吸收明显(8周时更为显著),而hUCMSC-EVs处理组的骨体积/组织体积比值、骨小梁厚度显著升高,骨小梁分离度降低,软骨下骨结构更完整;组织学染色结果显示,hUCMSC-EVs组软骨结构保留更完好、蛋白多糖含量更高(番红O-固绿染色),TRAP阳性破骨细胞数量显著减少,OARSI软骨退变评分显著低于对照组,证实hUCMSC-EVs可同时保护颞下颌关节的软骨和软骨下骨。
图2 人脐带间充质干细胞来源外泌体缓解颞下颌关节骨关节炎中的软骨下骨破坏
进一步的机制研究揭示,hUCMSC-EVs通过传递let-7a-5p发挥作用:miRNA测序显示hUCMSC-EVs中富含134种共表达miRNA,Top20 miRNA的KEGG通路分析显示其富集于Wnt、MAPK等与破骨细胞分化相关的信号通路;其中let-7a-5p在RANKL诱导的破骨细胞中表达显著下调,而hUCMSC-EVs处理可恢复其表达水平;转染let-7a-5p模拟物后,破骨细胞的TRAP活性、阳性细胞数量及CTSK表达均显著降低,分化相关基因表达下调;通过TargetScan、miRDB、miRTarBase三大数据库预测并结合实验验证,证实let-7a-5p可直接靶向破骨细胞表面的Integrin 3(ITG 3),双荧光素酶报告实验进一步确认let-7a-5p可结合ITG 3的3 非翻译区,抑制其表达,进而抑制破骨细胞活性。
图3 外泌体miRNA let-7a-5p抑制破骨细胞分化
图4. 外泌体来源的let-7a-5p通过靶向Integrin 3抑制破骨细胞分化
颞下颌关节骨关节炎的治疗长期受限于 治标难治本 ,而这项发表在《ACS Nano》的研究,不仅明确了软骨下骨病变在疾病进展中的关键地位,更首次揭示了人脐带间充质干细胞外泌体通过let-7a-5p/Integrin 3轴调控破骨细胞活性的核心机制。这一发现突破了传统治疗的局限,为颞下颌关节骨关节炎提供了兼具安全性和有效性的细胞-free治疗新方向,未来随着转化研究的深入,有望让更多受颞下颌关节疼痛、功能受限困扰的患者摆脱疾病困扰,为口腔退行性疾病的治疗开辟全新路径。(100yiyao.com)
参考文献:
Yang Z, Zhang S, Faqeer A, et al. Mesenchymal Stem Cell-Derived Extracellular Vesicles Ameliorate Temporomandibular Joint Osteoarthritis by Suppressing Osteoclast Activity Via let-7a-5p/Integrin 3 Axis.ACS Nano. Published online September 22, 2025. doi:10.1021/acsnano.5c11211
版权声明 本网站所有注明“来源:100医药网”或“来源:bioon”的文字、图片和音视频资料,版权均属于100医药网网站所有。非经授权,任何媒体、网站或个人不得转载,否则将追究法律责任。取得书面授权转载时,须注明“来源:100医药网”。其它来源的文章系转载文章,本网所有转载文章系出于传递更多信息之目的,转载内容不代表本站立场。不希望被转载的媒体或个人可与我们联系,我们将立即进行删除处理。 87%用户都在用100医药网APP 随时阅读、评论、分享交流 请扫描二维码下载->