Cell Reports:结直肠癌中超级微粒/外微粒/细胞外囊泡研究新突破!
时间:2025-09-27
来源:100医药网 2025-09-27 12:01
本研究在结直肠癌模型中发现,3D培养可提升外微粒和超级微粒产量20倍,FPLC-SEC能快速分离这些载体,其蛋白组成稳定,RNA和脂质则受培养/分离方法影响,还开发了多组学在线查询工具。是全球高发的,分泌的细胞外囊泡(EV)及非囊泡纳米颗粒(如外微粒、超级微粒),作为细胞间通讯的关键载体,携带蛋白、RNA和脂质等生物活性物质,在疾病进展中起重要作用。但传统2D培养产量低、超速离心(UC)分离耗时,制约了相关研究。近日,发表在Cell Rep一项研究A comprehensive analysis of supermere, exomere, and extracellular vesicle isolation and cargo in colorectal cancer,针对这些问题提出优化方案,并系统解析了三种载体的cargo特征。
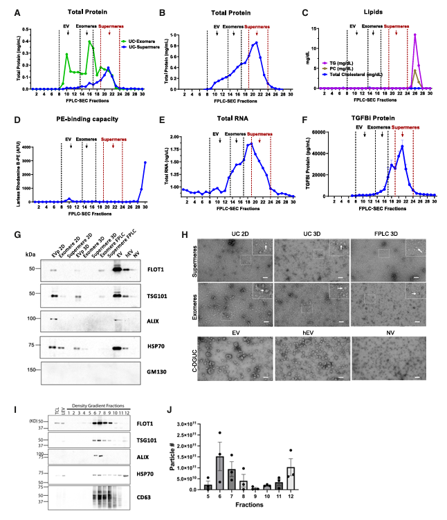
研究团队首先优化了培养与分离方法。采用3D中空纤维生物反应器培养结直肠(DiFi和CC-CR),结果显示,相比传统2D培养,3D培养下外微粒和超级微粒的蛋白产量提升20倍,解决了样本量不足的难题。同时,开发基于快速蛋白液相色谱-尺寸排阻色谱(FPLC-SEC)的分离方法,相比传统UC,该方法更省时且避免颗粒聚集。表征发现,3D培养的超级微粒无磷脂结合能力(不结合荧光标记磷脂),富含RNA和TGFBi蛋白,验证了其非囊泡特性。
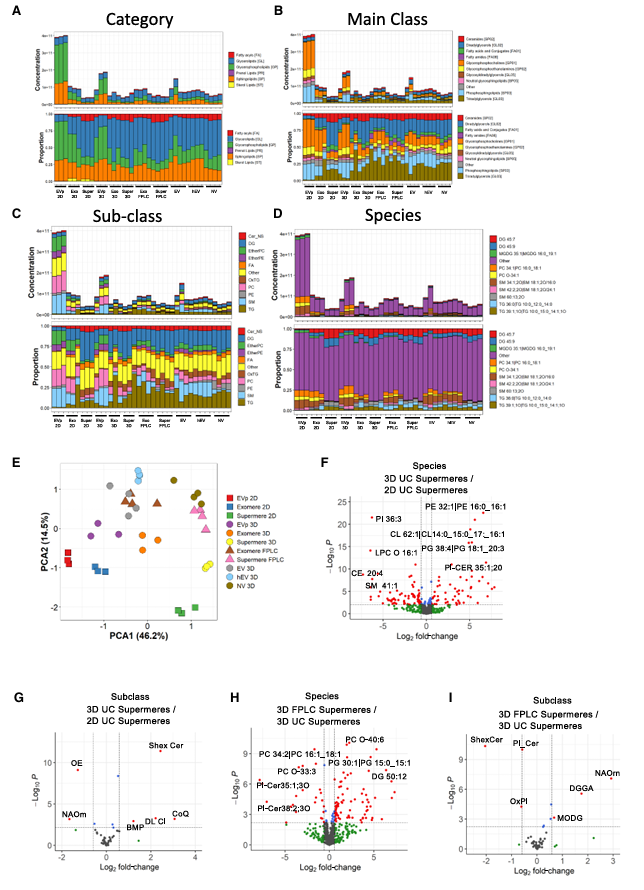
图1:细胞外囊泡(EV)和非囊泡纳米颗粒(NVEP)样本的表征
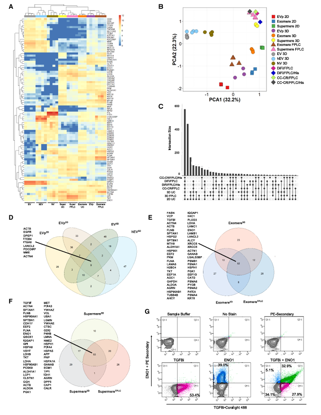
蛋白质组学分析显示,EV、外微粒和超级微粒的蛋白谱具有显著差异性,且该差异性不受培养方式(2D/3D)和分离方法(UC/FPLC-SEC)影响。EV富集ALIX、TSG101等囊泡标志物及完整跨膜蛋白,外微粒和超级微粒则富集代谢酶(如ENO1)、切割的跨膜蛋白胞外域(如DDR1-ECD)及TGFBi等。流式荧光激活囊泡分选(FAVS)分析发现,53%的超级微粒含TGFBi,39%含ENO1,33%为双阳性,体现超级微粒的异质性。研究还通过His标签亲和纯化,成功分离出TGFBi阳性的超级微粒,为后续功能研究提供工具。
图2:非囊泡纳米颗粒(NVEP)和细胞外囊泡(EV)的蛋白质组学分析
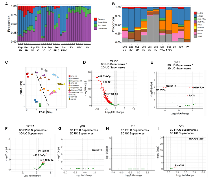
小RNA(sRNA)及核苷修饰分析表明,sRNA谱受培养和分离方法影响显著。3D培养的超级微粒中,Y RNA衍生sRNA(yDR)和rRNA衍生sRNA(rDR)含量升高,2D培养的超级微粒中miRNA和snRNA衍生sRNA(snDR)更丰富;FPLC-SEC分离的超级微粒rDR含量高于UC分离。核苷修饰方面,3D培养的超级微粒中肌苷(I)、m2A、m5C等多种修饰水平显著高于2D培养,其中m5C和m2G的修饰水平还受分离方法影响,这些修饰可能调控sRNA的原性及功能。
图3:非囊泡纳米颗粒(NVEP)和细胞外囊泡(EV)的小RNA含量分析
脂质组成分析显示,EV的脂质含量远高于外微粒和超级微粒,且富集甘油磷脂和鞘脂。外微粒和超级微粒的脂质组成受培养和分离方法影响:3D培养显著增加两者的神经酰胺及生物活性脂质含量;FPLC-SEC分离能保留更多鸟氨酸、二酰甘油和心磷脂等脂质,UC分离可能导致部分脂质丢失,提示不同分离方法可能影响载体的脂质相关功能。
图4:非囊泡纳米颗粒(NVEP)和细胞外囊泡(EV)的脂质组学分析
为方便科研人员利用研究数据,团队开发了在线多组学查询工具(https://superomics.shinyapps.io/browse/),可查询不同培养/分离条件下各载体的蛋白、sRNA和脂质数据,生成可视化图表,为后续研究提供数据支持。
图5:Superomics 网络门户
这项研究不仅解决了结直肠癌中细胞外囊泡及非囊泡纳米颗粒研究的样本获取和分离效率问题,还通过多组学分析明确了不同载体cargo的稳定性及受影响因素 蛋白组成稳定可作为载体鉴定依据,RNA和脂质的动态变化提示研究需标准化培养和分离条件。这些成果为后续探索这些载体在结直肠癌标志物、治疗靶点中的应用奠定基础,推动相关研究向临床转化迈进,有望为结直肠癌的提供新方向。(100yiyao.com)
参考文献:
Tutanov OS, Massick C, Ramirez M, et al. A comprehensive analysis of supermere, exomere, and extracellular vesicle isolation andcargoin colorectal cancer.Cell Rep. Published online September 17, 2025. doi:10.1016/j.celrep.2025.116287
版权声明 本网站所有注明“来源:100医药网”或“来源:bioon”的文字、图片和音视频资料,版权均属于100医药网网站所有。非经授权,任何媒体、网站或个人不得转载,否则将追究法律责任。取得书面授权转载时,须注明“来源:100医药网”。其它来源的文章系转载文章,本网所有转载文章系出于传递更多信息之目的,转载内容不代表本站立场。不希望被转载的媒体或个人可与我们联系,我们将立即进行删除处理。 87%用户都在用100医药网APP 随时阅读、评论、分享交流 请扫描二维码下载->