益生菌来源 EVs 攻克脂肪肝!Front Immunol:无需活菌定植的“益生菌精华”,降肝酶、稳血脂还护肠道
时间:2025-09-25
益生菌来源 EVs 攻克脂肪肝!Front Immunol:无需活菌定植的“益生菌精华”,降肝酶、稳血脂还护肠道
来源:100医药网 2025-09-25 09:10
本研究发现,口服唾液乳杆菌SNK-6来源胞外囊泡可减少高脂饮食小鼠体重与肝脂肪沉积,通过Beclin-1/PPAR通路增强肝细胞线粒体自噬、修复肠道屏障并调节菌群,为代谢相关脂肪性肝病治疗奠定基础。如今,代谢相关脂肪性肝病(MAFLD)已成为全球高发的肝脏疾病,约25%人群受其困扰,中东与南美地区患病率更是分别达31%、28%。患者常出现肝脏脂肪堆积、脂质代谢紊乱及肠道菌群失衡,病情可从单纯脂肪变性进展为炎症甚至纤维化,目前尚无获批治疗药物,主要依赖饮食调整与减重等生活方式干预。
近期,发表于Front Immunol的一项研究Lactobacillus salivariusextracellular vesicles enhance gut and liver function in MAFLD,为MAFLD治疗带来新方向 唾液乳杆菌来源的胞外囊泡(LsEVs)可通过改善肠肝功能发挥治疗作用。
研究团队以唾液乳杆菌SNK-6为研究对象,提取其分泌的LsEVs,通过高脂饮食构建MAFLD小鼠模型,并结合脂肪酸诱导的肝细胞模型、脂多糖(LPS)诱导的肠道细胞模型,系统探究LsEVs的治疗潜力。结果显示,口服LsEVs可显著减少小鼠体重增加,降低血清中谷丙转氨酶(ALT)、谷草转氨酶(AST)等肝酶水平,同时下调总(T-CHO)、甘油三酯(TG)含量,改善脂质代谢指标;在炎症调节上,LsEVs能抑制高脂饮食小鼠体内促炎因子肿瘤因子- (TNF- )分泌,显著提升抗炎因子白细胞介素-4(IL-4)水平,在LPS诱导的肠道细胞中也能抑制促炎因子释放,维持炎症平衡。
图1:LsEVs处理可降低MAFLD小鼠体重增加量,促进抗炎细胞因子分泌
肝脏组织学分析进一步证实LsEVs的护肝作用:高脂饮食组小鼠肝脏呈棕黄色、质地脆弱,HE染色可见大量脂肪空泡,油红O染色显示密集红色脂滴;而LsEVs处理组小鼠肝脏颜色接近正常,脂肪空泡数量显著减少,油红O染色阳性区域占比降低,提示LsEVs可有效减轻肝脏脂肪沉积,改善脂质代谢紊乱状态。
图2:LsEVs减轻MAFLD小鼠肝脏脂肪沉积
机制研究揭示,LsEVs主要通过增强肝细胞线粒体自噬发挥作用。透射电镜观察显示,高脂饮食组小鼠肝细胞内脂质滴增多、线粒体肿胀变形,结构完整性受损;而LsEVs处理组肝细胞中自噬体与自噬溶酶体数量明显增加,线粒体损伤程度减轻,脂质滴数量减少。荧光与Western blot检测证实,LsEVs可上调肝细胞中Beclin-1、微管相关蛋白轻链3(LC3)等自噬标志物的表达,同时促进FUNDC1、PINK1、Parkin等线粒体自噬相关基因与蛋白水平升高,激活Beclin-1/过氧化物酶体增殖物激活受体(PPAR)相关通路,加速受损线粒体降解,恢复肝细胞正常功能。
图3:透射电镜分析显示LsEVs促进MAFLD小鼠肝细胞自噬
图4:LsEVs增强高脂饮食小鼠肝细胞自噬活性
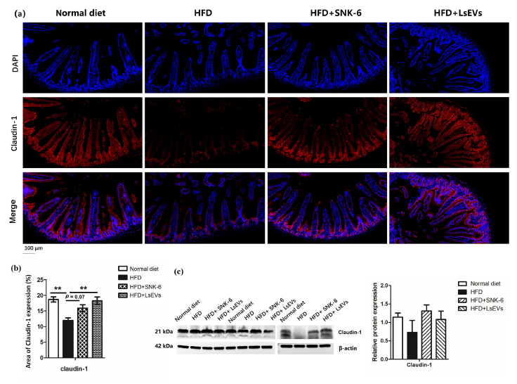
除肝脏保护外,LsEVs还能修复肠道屏障并调节肠道菌群。高脂饮食导致小鼠空肠绒毛萎缩、上皮细胞坏死脱落,肠道黏膜结构断裂,紧密连接蛋白Claudin-1表达降低且分布松散;而LsEVs处理可改善空肠绒毛形态,恢复肠道黏膜完整性,提升Claudin-1的表达量与荧光强度,增强肠道屏障功能,减少菌群移位风险。肠道菌群16S rRNA测序显示,LsEVs可显著提升MAFLD小鼠肠道菌群多样性,在门水平上增加有益菌拟杆菌门(Bacteroidota)丰度(从11.08%提升至27.13%),降低厚壁菌门与拟杆菌门的比例;在属水平上抑制有害菌脱硫弧菌(Desulfovibrio)生长(丰度从20.23%降至1.88%),同时促进Muribaculaceae、Alistipes等有益菌增殖,维持肠道微生态平衡。
图5:LsEVs改善高脂饮食小鼠空肠紧密连接蛋白表达
这项研究不仅明确了唾液乳杆菌SNK-6来源LsEVs对MAFLD的治疗潜力,更揭示其 多靶点协同 的作用机制 通过增强肝细胞线粒体自噬改善肝脏代谢、修复肠道屏障减少炎症损伤、调节肠道菌群维持微生态平衡,最终实现肠肝功能的协同改善。与传统益生菌相比,LsEVs无需依赖活菌定植,可避免免疫低下人群的感染风险,且能稳定携带生物活性分子发挥作用,为MAFLD的新型提供了新思路。未来,随着对LsEVs作用机制的进一步深入,其有望成为MAFLD治疗的新型候选方案,为全球众多受MAFLD困扰的患者带来新希望。(100yiyao.com)
参考文献:
Zhu L, Huang J, Luo Z, Yan H, Wu X, Liao R.Lactobacillus salivariusextracellular vesicles enhance gut and liver function in MAFLD.Front Immunol. 2025;16:1660131. Published 2025 Aug 28. doi:10.3389/fimmu.2025.1660131
版权声明 本网站所有注明“来源:100医药网”或“来源:bioon”的文字、图片和音视频资料,版权均属于100医药网网站所有。非经授权,任何媒体、网站或个人不得转载,否则将追究法律责任。取得书面授权转载时,须注明“来源:100医药网”。其它来源的文章系转载文章,本网所有转载文章系出于传递更多信息之目的,转载内容不代表本站立场。不希望被转载的媒体或个人可与我们联系,我们将立即进行删除处理。 87%用户都在用100医药网APP 随时阅读、评论、分享交流 请扫描二维码下载->