原来植物也有“疗伤因子”!ACS Appl Mater Interfaces:丹参来源囊泡,让受损神经在大鼠身上“重连”
时间:2025-09-25
原来植物也有“疗伤因子”!ACS Appl Mater Interfaces:丹参来源囊泡,让受损神经在大鼠身上“重连”
来源:100医药网 2025-09-25 10:24
本研究发现丹参来源细胞外囊泡可通过上调Fth1和GPX4、下调ACSL4减少巨噬细胞铁死亡,恢复其VEGFA分泌以促进血管生成,最终推动周围神经损伤后的再生与功能恢复。日常生活中,外伤、手术等都可能造成周围神经损伤,这类损伤不仅恢复缓慢,还常导致肢体感觉异常、障碍,严重影响患者。目前临床治疗虽能在一定程度上促进神经修复,但难以实现功能的完全恢复,寻找高效且安全的治疗手段一直是医学研究的重点。
近期,一项发表在ACS Appl Mater Interfaces的研究Nanovesicles Synergistically Regulate Ferroptosis Characteristic Macrophage-Induced Angiogenesis via Ferritin Heavy Chain 1/Glutathione Peroxidase 4 Pathway to Promote Peripheral Nerve Regeneration,为周围神经损伤治疗带来了新突破 研究者聚焦丹参来源细胞外囊泡(SMEVs),深入探究其如何通过调控巨噬细胞功能,为神经再生 铺路 。
研究者首先从新鲜丹参根中提取SMEVs并进行系统表征,透射电镜显示其呈典型椭圆形双层膜结构,纳米颗粒追踪分析测得平均直径为134.2nm,电位为-26.72mV;脂质组学分析发现其含30种脂质成分,其中甘油三酯占比最高(38.23%),其次为神经酰胺(14.33%)等;蛋白质电泳则明确了其蛋白质分子量分布特征。
图1. 丹参来源细胞外囊泡的制备与表征
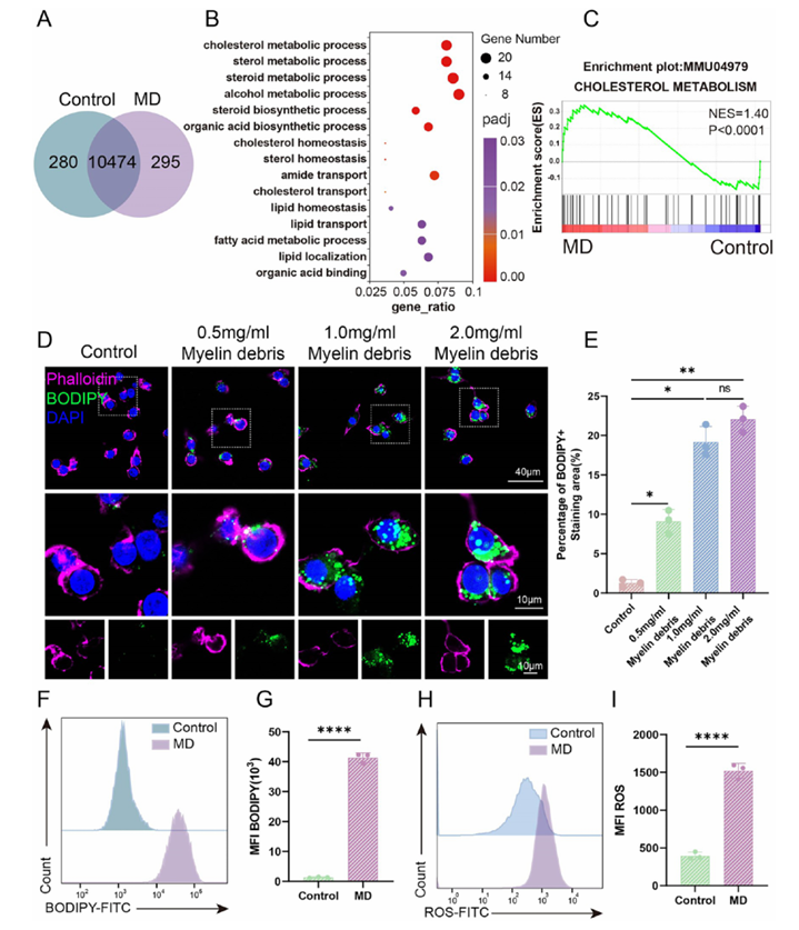
进一步研究发现,周围神经损伤后,巨噬细胞在吞噬髓鞘碎片(MD)时会出现脂质过氧化与铁死亡:RNA测序显示,髓鞘碎片处理后的巨噬细胞中,代谢、脂质转运等脂质代谢相关通路显著激活,肿瘤因子等炎症通路也呈上调趋势;细胞实验中,随髓鞘碎片浓度升高(0.5-1mg/mL),巨噬细胞内脂质滴(BODIPY染色)、活性氧(DHE染色)及脂质过氧化水平(BODIPY C11染色)均显著增加,Fe2+含量(RhoNox-1染色)升高,且巨噬细胞吞噬能力下降62.6%,同时其分泌内皮生长因子A(VEGFA)的能力受损,无法有效促进血管生成。
图2. 髓鞘碎片诱导巨噬细胞脂质过氧化与铁死亡
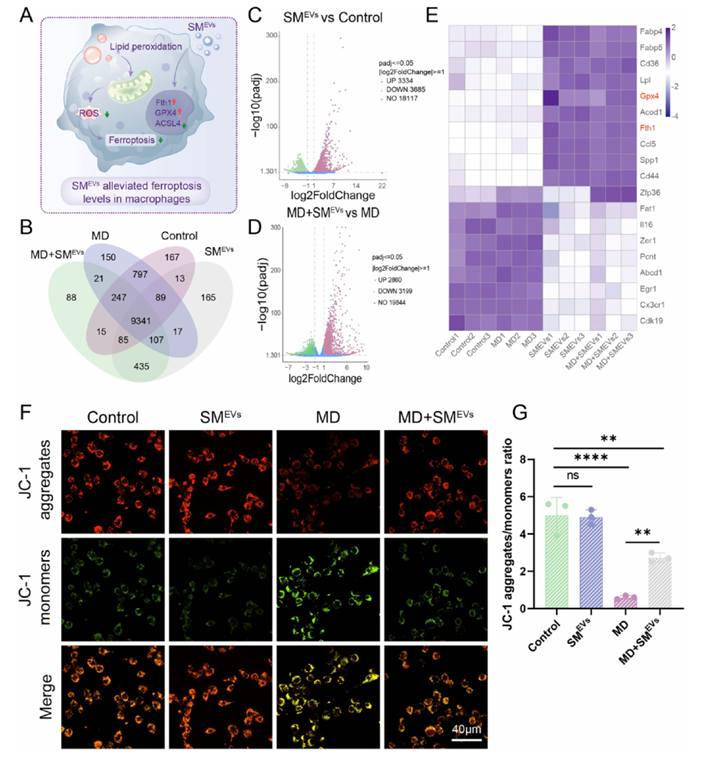
而SMEVs能有效逆转上述现象:当使用100 g/mL SMEVs处理时,巨噬细胞铁死亡缓解效果最佳 其Fth1(铁储存关键蛋白)和GPX4(脂质过氧化物清除关键酶)表达显著上调,ACSL4(脂质过氧化促进蛋白)表达下调,脂质滴、活性氧及Fe2+水平均降低;线粒体形态与功能(JC-1染色、透射电镜观察)也得到改善,原本因铁死亡收缩、嵴减少的线粒体恢复正常。
图3. 丹参来源细胞外囊泡降低巨噬细胞脂质过氧化与铁死亡水平
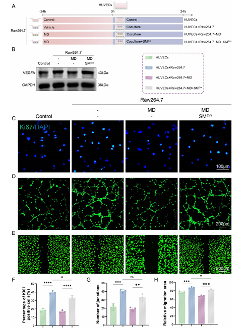
更重要的是,SMEVs能恢复巨噬细胞对血管内皮细胞(ECs)的调控作用:Transwell共培养实验显示,经SMEVs处理的巨噬细胞,VEGFA分泌能力恢复,可显著促进ECs增殖(Ki67、EdU阳性率升高)、迁移(划痕愈合率提升)及管形成(连接数增加);机制上,SMEVs还能通过上调ECs中HMOX1表达,激活PI3K/AKT/MAPK通路,直接增强ECs的血管生成能力。
图4. 丹参来源细胞外囊泡逆转巨噬细胞铁死亡后的血管内皮生长因子A下调
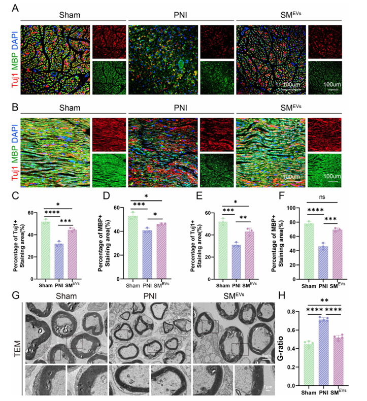
体内实验进一步验证了SMEVs的治疗效果:在大鼠坐骨神经损伤模型中,SMEVs局部注射后,损伤部位巨噬细胞铁死亡水平降低(Fth1、GPX4阳性区域扩大,ACSL4阳性区域缩小),血管生成增加(CD31、HMOX1阳性区域增多);28天后,神经组织学分析显示,SMEVs组轴突生长(Tuj1阳性区域)和髓鞘形成(MBP阳性区域)显著优于损伤组,透射电镜下髓鞘厚度增加、G比值降低;功能评估中,SMEVs组大鼠坐骨神经功能指数(SFI)提升,腓肠肌萎缩改善,肌肉纤维直径增加,证明神经功能得到有效恢复。
图5. 丹参来源细胞外囊泡促进大鼠坐骨神经损伤后的神经再生与功能恢复
综上,这项研究清晰阐明了丹参来源细胞外囊泡在周围神经损伤治疗中的核心价值 通过 抑制巨噬细胞铁死亡 与 促进血管生成 双重作用,为神经再生构建良好微环境,同时还能直接调控施万细胞、神经元功能。这一发现不仅拓展了植物来源细胞外囊泡的医学应用场景,更为临床解决周围神经损伤修复难题提供了安全、有效的新策略,未来有望为更多受神经损伤困扰的患者带来功能恢复的希望,推动周围神经修复领域的治疗进展。(100yiyao.com)
参考文献:
Huo N, Xu G, Zhou H, et al. Nanovesicles Synergistically Regulate Ferroptosis Characteristic Macrophage-Induced Angiogenesis via Ferritin Heavy Chain 1/Glutathione Peroxidase 4 Pathway to Promote Peripheral Nerve Regeneration.ACS Appl Mater Interfaces. Published online September 16, 2025. doi:10.1021/acsami.5c13694
版权声明 本网站所有注明“来源:100医药网”或“来源:bioon”的文字、图片和音视频资料,版权均属于100医药网网站所有。非经授权,任何媒体、网站或个人不得转载,否则将追究法律责任。取得书面授权转载时,须注明“来源:100医药网”。其它来源的文章系转载文章,本网所有转载文章系出于传递更多信息之目的,转载内容不代表本站立场。不希望被转载的媒体或个人可与我们联系,我们将立即进行删除处理。 87%用户都在用100医药网APP 随时阅读、评论、分享交流 请扫描二维码下载->