“脂肪肝”调控找到新靶点!Metabolism:NSD2经H4K20me3-TFEB通路抑制自噬的机制
时间:2025-10-29
来源:100医药网 2025-10-29 14:04
组蛋白甲基转移酶NSD2通过促进组蛋白H4K20三甲基化抑制TFEB转录,损害肝脏自噬溶酶体途径加速代谢相关脂肪性肝病进展,靶向NSD2为该疾病提供潜在治疗策略。奶茶续命、外卖常伴的生活里,早已不是肥胖人群的专利 现在它有了更的名字 代谢相关脂肪性肝病(MASLD) ,正悄悄影响着全球近三分之一的人,严重时还会一步步发展成、甚至。可尴尬的是,目前临床能依赖的治疗手段特别有限,仅有一种药物获批用于相关亚型,找到新的致病关键和治疗突破口成了医学界的迫切需求。
好在近日,发表在Metabolism上的研究NSD2 exacerbates metabolic dysfunction-associated steatotic liver disease progression by suppressing TFEB-mediated autophagy-lysosomal pathway不仅揪出了调控MASLD的 epigenetic黑手 组蛋白甲基转移酶NSD2,还为后续治疗指明了清晰方向。

研究团队先从临床样本入手,对比了MASLD患者和健康人的肝脏组织,结果发现患者肝脏里的NSD2不管是mRNA还是蛋白水平都明显偏高。更关键的是,NSD2的升高不是毫无规律 它和患者血清里的甘油三酯、低密度以及转氨酶水平都呈正相关,连医生用来评估肝脏病变严重程度的SAF评分,也和NSD2水平紧紧挂钩。为了进一步验证,团队又用高脂饮食喂出了小鼠MASLD模型,发现小鼠肝脏里的NSD2以及它介导的组蛋白H4K20三甲基化(H4K20me3)也跟着升高,而且NSD2的上升时间还早于肝脏出现明显病变,这说明它可能在疾病刚萌芽时就开始添乱了。

图1. 代谢相关脂肪性肝病患者和小鼠模型中肝脏NSD2表达上调
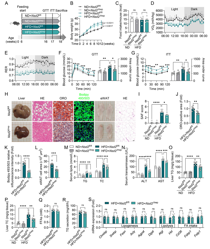
光看相关性不够,研究团队还专门造了一批特殊小鼠 只在肝细胞里敲除了NSD2。结果很直观:这些敲除了NSD2的小鼠,就算吃高脂饮食,肝脏里的脂肪堆积也明显减轻,SAF评分降了下来,肝脏里的甘油三酯和总含量也少了很多。更惊喜的是,小鼠的葡萄糖耐受能力和性也变好了,血清里的脂质和转氨酶水平也跟着下降,相当于肝脏的代谢负担轻了不少。可一旦用慢病毒把NSD2重新装回这些小鼠的肝脏,之前的保护效果就全没了,这下彻底实锤NSD2就是促进MASLD进展的关键角色。

图2. 肝细胞特异性NSD2缺失可抵抗高脂饮食诱导的肝脏脂肪变性
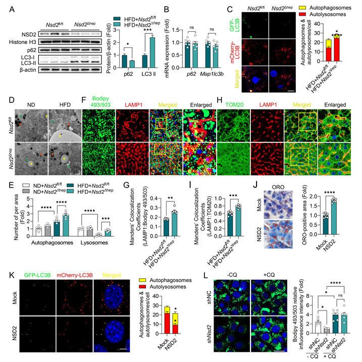
那NSD2到底是怎么让肝脏堆油的?研究团队排查了脂质合成、分解、摄取这些常见路径,发现NSD2压根没走这些常规路线,反而盯上了细胞里负责大扫除的自噬过程 这个过程能及时清理掉多余的脂质和受损的细胞器,对肝脏维持正常代谢特别重要。在敲除NSD2的小鼠肝脏里,自噬相关的标志物LC3-II变多、p62变少,说明自噬流更通畅了;用电镜观察还能看到,自噬体和溶酶体的数量明显增加,连专门消化脂质的脂噬、清理坏线粒体的线粒体自噬都更活跃了。反过来,如果在肝细胞里多装些NSD2,自噬流就会被抑制,棕榈酸诱导的脂质堆积也会更严重;要是用氯喹这种能阻断自噬的药物,敲除NSD2带来的降脂效果就会消失,这说明自噬就是NSD2调控肝脏脂肪堆积的核心通路。

图3. NSD2通过抑制自噬加剧脂质积累
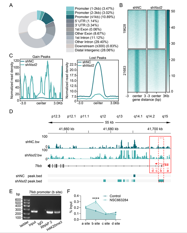
再往分子层面深挖,研究团队发现NSD2是靠epigenetic手段发挥作用的 它会抑制一个叫TFEB的转录因子。通过CUT Tag和染色质沉淀实验验证,NSD2介导的H4K20me3会直接黏在TFEB的启动子区域,就像给TFEB的转录过程加了刹车,让它没法正常工作。而TFEB可是溶酶体生成的总指挥,一旦它被抑制,溶酶体生成就会减少,自噬流自然就不通畅了。反过来,敲除NSD2后,TFEB的表达会升高,它下游的靶基因(比如负责溶酶体功能的LAMP1、ATP6V1A)也会跟着活跃,溶酶体生成变多,自噬流也就顺了。更关键的是,要是把TFEB沉默掉,敲除NSD2带来的自噬改善和降脂效果就全没了,这说明TFEB就是NSD2调控自噬的关键下游抓手。

图4. NSD2在H4K20位点的组蛋白甲基转移酶活性介导TFEB的下调
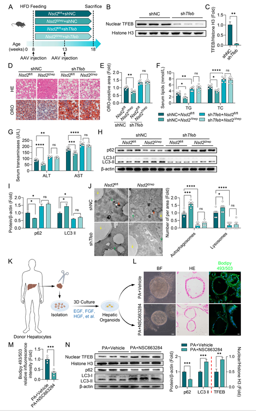
为了看看这个发现能不能真正用到人身上,研究团队还做了临床转化实验 用NSD2抑制剂NSC663284处理了棕榈酸诱导的人肝类器官。结果很让人振奋:抑制剂不仅让类器官里的脂肪堆积明显减少,还能提升TFEB的表达水平,让被打乱的自噬流重新恢复通畅,这就直接验证了靶向NSD2在人类肝脏组织中的治疗潜力。

图5. NSD2驱动的肝脏脂肪变性依赖于对TFEB的抑制,且抑制NSD2可减轻人肝类器官的脂肪变性
综合来看,本研究第一次清晰地把NSD2-H4K20me3-TFEB-自噬溶酶体这条通路和MASLD的进展联系起来,不仅明确了NSD2是这个疾病的关键epigenetic调控因子,还把它变成了极具潜力的治疗靶点。对普通人来说,这不仅是揭开了脂肪肝背后的新机制,更意味着未来可能有新的治疗方案 说不定再过不久,针对NSD2的特异性抑制剂就能成为对抗MASLD的 新武器 ,帮更多人守住肝脏健康,不用再为 吃进去的油 给肝脏带来的负担而焦虑。(100yiyao.com)
参考文献:
Qiao Y, Zhang Y, Sun C, et al. NSD2 exacerbates metabolic dysfunction-associated steatotic liver disease progression by suppressing TFEB-mediated autophagy-lysosomal pathway.Metabolism. Published online October 10, 2025. doi:10.1016/j.metabol.2025.156416
版权声明 本网站所有注明“来源:100医药网”或“来源:bioon”的文字、图片和音视频资料,版权均属于100医药网网站所有。非经授权,任何媒体、网站或个人不得转载,否则将追究法律责任。取得书面授权转载时,须注明“来源:100医药网”。其它来源的文章系转载文章,本网所有转载文章系出于传递更多信息之目的,转载内容不代表本站立场。不希望被转载的媒体或个人可与我们联系,我们将立即进行删除处理。 87%用户都在用100医药网APP 随时阅读、评论、分享交流 请扫描二维码下载->
