破解肥胖相关血管收缩难题!Compr Physiol:脂肪小体经神经酰胺/ROS/KATP通道轴驱动血管高收缩性
时间:2025-10-13
破解肥胖相关血管收缩难题!Compr Physiol:脂肪小体经神经酰胺/ROS/KATP通道轴驱动血管高收缩性
来源:100医药网 2025-10-13 10:28
本研究发现肥胖相关脂肪小体通过富集神经酰胺诱导活性氧生成,抑制血管平滑肌细胞ATP敏感性钾通道,增强钙内流引发血管高收缩性,为肥胖相关血管并发症提供新治疗靶点。如今,肥胖已成为全球流行病,据全球超6.5亿成年人受其影响。肥胖不仅导致胰岛素抵抗、等代谢问题,更会破坏稳态,显著增加、等心风险。此前研究已知脂肪组织与血管间的跨器官交流在肥胖致血管功能异常中起关键作用,尤其脂肪来源的细胞外囊泡(即脂肪小体)会损伤血管内皮功能,阻碍动脉舒张,但它对血管平滑肌细胞功能的具体影响及机制尚不明确。
近日,发表于Compr Physiol的一项研究Obesity-Associated Adiposomes Promote Vascular Smooth Muscle Cell Hypercontractility,系统揭示了肥胖相关脂肪小体调控血管平滑肌细胞功能、诱发血管高收缩性的分子机制,为破解肥胖相关血管问题提供了新视角。
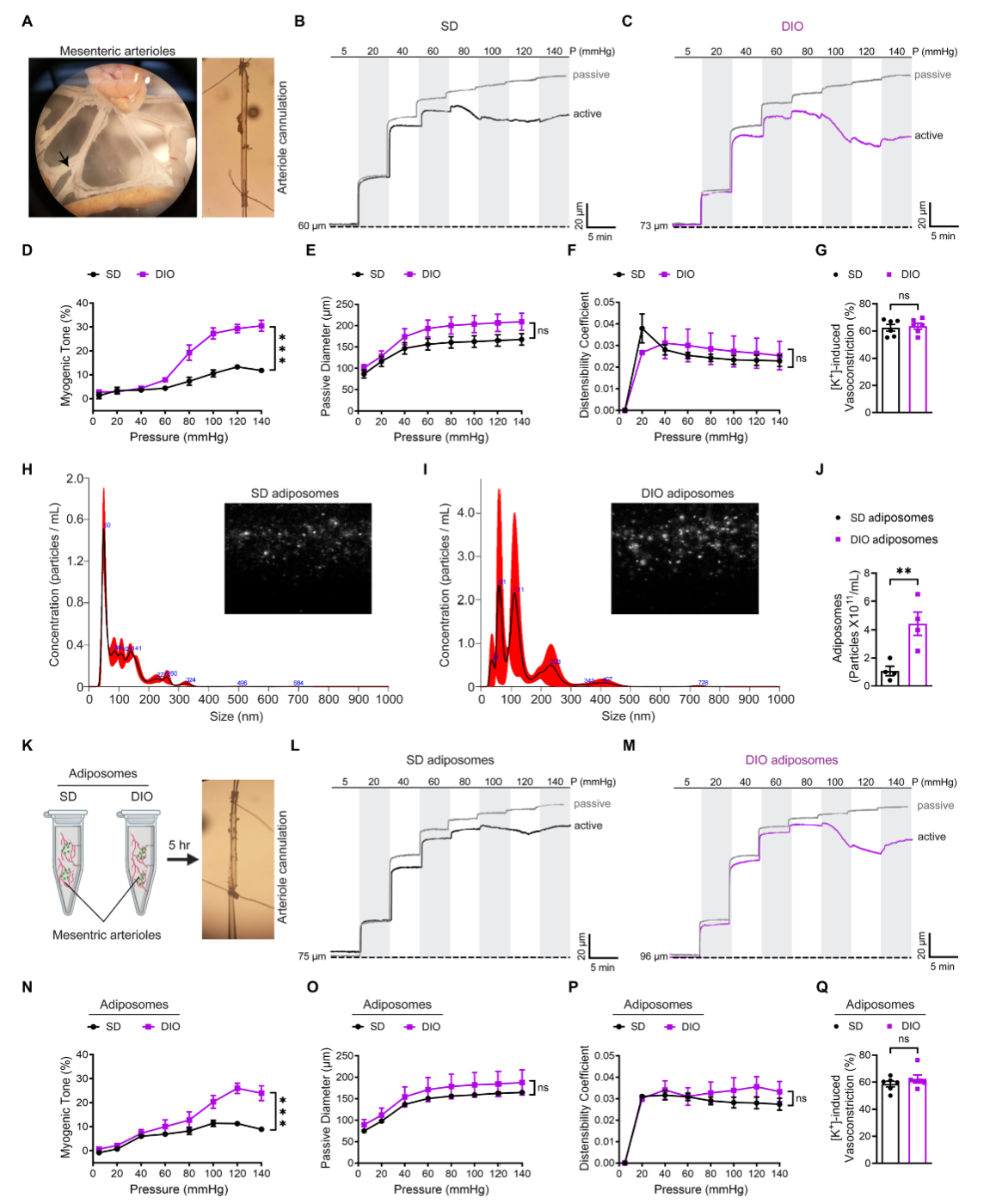
研究团队首先通过压力肌动图技术分析人体脂肪小动脉功能,发现肥胖个体的脂肪小动脉肌源性显著高于瘦体重者:在140mmHg压力下,肥胖组肌源性张力达29.6% 3.3%,而瘦体重组仅为9% 3%;且肥胖组动脉在无钙环境下的被动直径更大、扩张系数更高,提示血管虽有结构适应性改变,却未能改善功能异常。
图1:肥胖个体的脂肪小动脉表现出高收缩性
为验证脂肪小体的作用,研究将瘦体重者的健康动脉与肥胖者来源的脂肪小体共孵育5小时,结果显示动脉收缩性显著增强,且这种效应与电压门控钙通道功能无关,排除了通道直接损伤的可能。
图2:肥胖相关脂肪小体可急性增强动脉收缩性
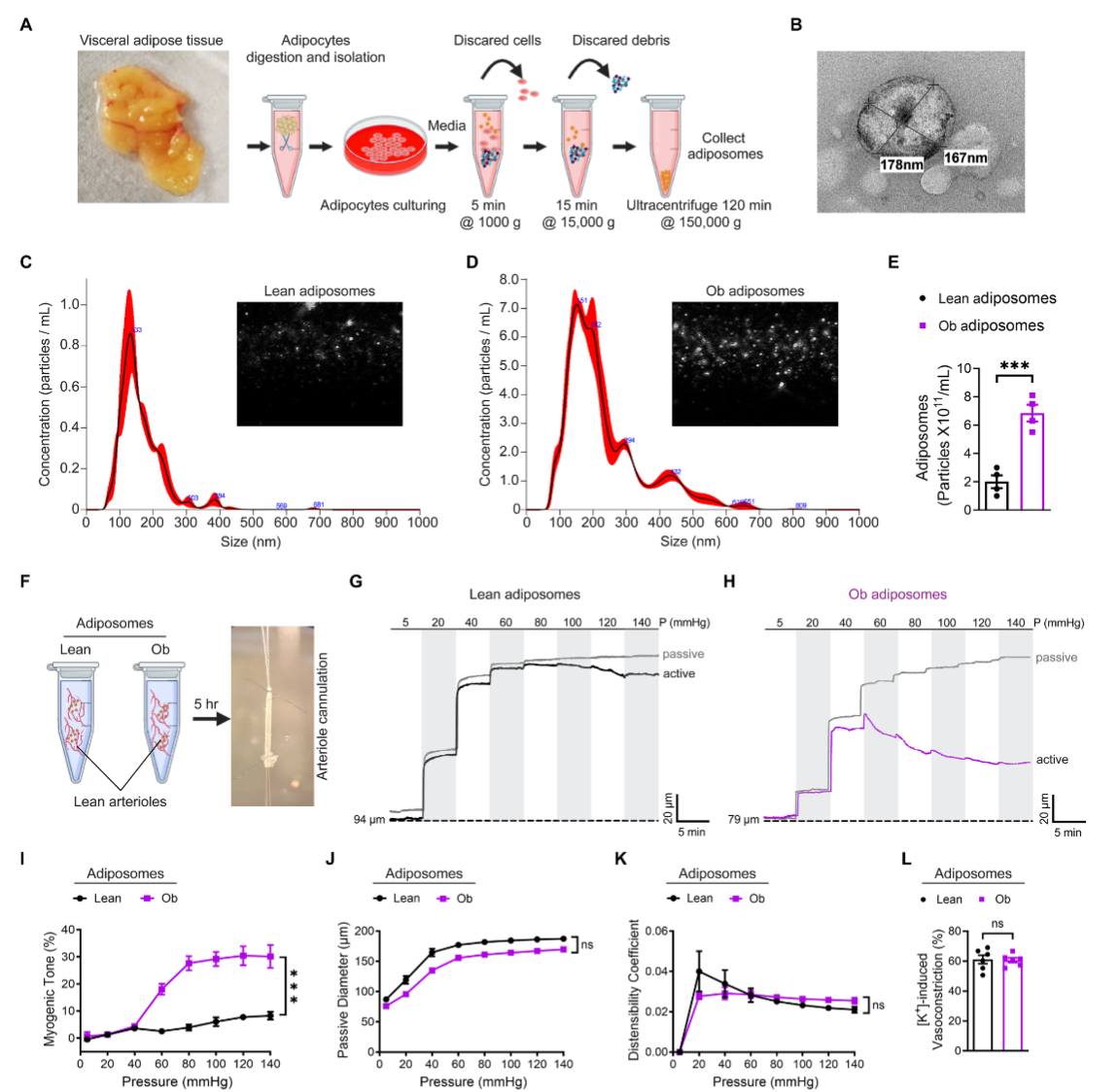
在饮食诱导肥胖(DIO)小鼠模型中,上述结果得到进一步验证:DIO小鼠肠系膜和骨骼肌小动脉肌源性张力显著高于正常饮食组,且其脂肪小体可使健康小鼠动脉收缩性增强;即使使用一氧化氮供体或去除血管内皮,脂肪小体的促收缩效应仍存在,证实其直接作用于血管平滑肌细胞。
图3:饮食诱导肥胖小鼠的脂肪小体可诱发外周小动脉高收缩性
细胞层面实验揭示,肥胖个体来源的血管平滑肌细胞在乙酰胆碱刺激下,钙信号振幅、频率和持续时间均显著增加,且这种增强在耗尽内质网钙储存后仍未消失,提示钙内流而非内质网钙释放是钙信号异常的主要原因。体外培养的血管平滑肌细胞与肥胖脂肪小体共孵育后,也出现类似钙内流增强现象,且在无钙培养基中该效应完全消失,进一步证实钙内流的关键作用。
机制探索发现,肥胖相关脂肪小体可抑制血管平滑肌细胞的ATP敏感性钾(KATP)通道功能:用KATP通道开放剂吡那地尔处理时,肥胖脂肪小体预处理的细胞超极化效应减弱(荧光变化为-0.714 0.12,显著高于瘦体重组的-0.919 0.02);用阻滞剂格列本脲处理时,去极化效应显著增强(荧光变化为5.73 1.02,远高于瘦体重组的0.273 0.05),表明KATP通道活性降低导致细胞膜去极化,进而促进钙内流。同时,肥胖脂肪小体可显著增加血管平滑肌细胞活性氧(ROS)生成,且主要为细胞外超氧化物;使用超氧化物歧化酶(SOD)和过氧化氢酶清除细胞外ROS后,KATP通道功能、钙内流及血管高收缩性均恢复正常,证实ROS是连接脂肪小体与KATP通道功能异常的关键分子。
此外,研究还发现肥胖脂肪小体中神经酰胺含量显著升高,而用myriocin(抑制神经酰胺从头合成)和GW4869(抑制神经酰胺分解生成)联合处理、耗竭脂肪小体中的神经酰胺后,其诱导血管高收缩性的能力显著减弱,表明神经酰胺是脂肪小体发挥促作用的核心介导分子。
图4:耗竭神经酰胺可减弱脂肪小体诱导的血管高收缩性
综上,该研究清晰勾勒出肥胖相关脂肪小体致血管功能异常的完整通路:肥胖状态下,脂肪组织分泌的脂肪小体富集神经酰胺,通过诱导细胞外ROS生成,抑制血管平滑肌细胞KATP通道活性,导致细胞膜去极化和钙内流增强,最终引发血管高收缩性。这一发现不仅填补了肥胖与血管平滑肌功能异常间的机制空白,更为临床干预提供了明确靶点 未来针对神经酰胺代谢、细胞外ROS清除或KATP通道调控的策略,有望改善肥胖相关血管并发症,为肥胖人群的心血管健康提供新的保护方向。(100yiyao.com)
参考文献:
Metwally E, Mirza I, Morsy MH, et al. Obesity-Associated Adiposomes Promote Vascular Smooth Muscle Cell Hypercontractility.Compr Physiol. 2025;15(5):e70053. doi:10.1002/cph4.70053
版权声明 本网站所有注明“来源:100医药网”或“来源:bioon”的文字、图片和音视频资料,版权均属于100医药网网站所有。非经授权,任何媒体、网站或个人不得转载,否则将追究法律责任。取得书面授权转载时,须注明“来源:100医药网”。其它来源的文章系转载文章,本网所有转载文章系出于传递更多信息之目的,转载内容不代表本站立场。不希望被转载的媒体或个人可与我们联系,我们将立即进行删除处理。 87%用户都在用100医药网APP 随时阅读、评论、分享交流 请扫描二维码下载->